内容提要 打造优势农产品供应链,成为当前发展中国家农村扶贫的新思路 本文对贫困地区农户参与供应链的减贫效应进行了理论探讨,并利用中国定西地区320个样本农户的调查数据构建Probit 模型进行实证分析 结果表明,贫困地区农户参与优势农产品供应链对其脱贫具有积极的作用,表现为农户发展优势农产品的规模及时间投入生产设施装备加入合作组织进入供应链中下游重要环节参与供应链相关的非农工作劳动力受教育程度等因素对农户脱贫具有显著的正向影响 为此,贫困地区政府应确定当地的优势农产品,采取相应的政策措施打造优势农产品供应链,并鼓励农户积极参与
关键词 贫困地区 优势农产品 供应链 农户脱贫
一引 言
改革开放以来,中国经济持续快速发展,反贫困工作取得了巨大成绩,可是在中西部的一些地区,由于受到地理气候市场技术管理等方面条件的限制,农村经济发展还比较迟缓,贫困发生率仍然较高 近年来,国家加大了对这些贫困地区的扶持力度,探索更有效的扶贫方式,逐渐由输血式扶贫向造血式扶贫转变,旨在不断提升贫困地区的自我发展能力,加快减贫速度( 韩恒,2008) 打造特色优势农产品,构建现代化的农产品供应链,成为当前造血式扶贫开发的新思路( Reardon等,2009; 贾若祥等,2011) , 并已在我国和其他发展中国家的一些贫困地区开始实践 本文的农产品供应链( Agri-supplyChain) 是指以市场为导向,生产出的农产品经过加工贮藏物流配送和销售等环节到达消费者手中,在这一过程中所形成的垂直关系网络
在广大的贫困地区,农业一直是人们赖以生存的重要行业( DiaoXinshen等,2010) , 在日益开放的市场经济条件下,构建更加有效的农产品供应链对于贫困地区发展具有重要意义( Mergenthaler等,2009) 通过国内外相关文献梳理,这种重要意义主要体现在以下几方面 首先,贫困地区在构建更加有效的农产品供应链过程中,根据市场需求挖掘当地具有比较优势的资源,打造特色农产品,并根据市场实时信息调整产品策略,从而促进农业产业结构不断地优化调整( Stanely等,2006) 其次,在构建农产品供应链的过程中,培育产业组织和产地市场,不断开拓销售渠道,衔接产销关系,从而促进本地特色农产品顺畅流通和销售( WorldBank,2007; Miet 等,2012) 再次,在构建农产品供应链的过程中,逐步强化对加工贮藏运输配送等关键环节的建设,从而提高经营效率,增加特色农产品的附加价值( 许翔宇,2012) 最后,构建农产品供应链对于贫困地区农户增收减贫起到了一定的作用( Christin等,2010) , 这也是贫困地区发展的最根本目的 但是,关于贫困地区构建优势农产品供应链减贫效应的研究成果相对较少,一些研究并没有针对贫困地区的特定条件进行,而且对这一减贫效应的研究多停留在定性分析上,实证分析比较欠缺 因此,本文以我国一个典型的贫困地区 甘肃省定西市为例,对贫困地区农户参与供应链的减贫效应进行理论探讨和实证分析,并就我国贫困地区如何构建优势农产品供应链提出政策建议
二理论分析框架
国内外关于贫困地区构建优势农产品供应链减贫效应的研究大多存在一定的片面性,没有把影响农户脱贫的重要因素考虑全面 本文在梳理相关文献的基础上,结合贫困地区的特殊条件,从农户参与供应链的角度提出理论分析框架,把以下几类影响农户脱贫的因素纳入分析
第一类,劳动力的基本素质 根据人力资本理论,农村劳动力的受教育程度和身体素质对于本地区农村经济的发展具有重要作用 而在贫困地区,由于农村教育投入相对不足,加上有能力的青壮年劳动力大量外流,导致优质人力资源匮乏( 王先柱等,2012) 年龄较大受教育程度较低的农民对优势农产品供应链的认知水平和参与积极性不高,制约着优势农产品供应链对农户减贫作用的发挥
第二类,优势农产品生产 虽然贫困地区地处偏远交通不便信息闭塞,但是许多贫困地区都具备生产名优特产的独特自然条件( 马惠兰,2004) 农户选择最适合本地条件的优势农产品生产,应用现代农业技术,并适当扩大生产规模,有利于实现其脱贫致富( Miet 等,2012)
第三类,供应链垂直整合 国际上,关于农产品供应链垂直整合对小农户收入的影响这一问题存在着较大争议 许多学者认为农产品供应链垂直整合会排挤小农户,导致他们进一步贫困( Kirsten等,2002; Maertens等,2009) 但也有些学者认为通过垂直整合农户参与到供应链中下游环节,有利于降低生产风险和市场风险,最终实现较高的收入( Anderson等,2005; Maertens等,2011) 而本文认为在贫困地区,农户往往只停留在农产品供应链上的生产环节,与中下游的加工贮藏物流销售等环节脱离,在整个供应链利益分配中处于不利地位 如果农户能够直接参与到供应链中下游环节,那么其生产的农产品价值将会提升,有利于实现脱贫致富( Christin等,2010)
第四类,农民组织化程度 在贫困地区,农民组织化程度较低,农业生产者普遍采取一家一户小规模分散的经营方式,使其难以顺利加入农产品供应链当中,在市场交易中处于劣势地位,进而导致农户生活贫困( Berdegué,2001; Kruijssen等,2009) 通过发展合作组织,提高农民组织化程度,创新购销方式,突破小农户进入市场的壁垒,有利于实现农户脱贫致富( André等,2009; Junichi 等,2012)
第五类,与供应链相关的农外就业机会 国内外关于农产品供应链与农户脱贫的研究,许多都忽视了农产品供应链的发展能为贫困地区带来更多的非农就业机会 本文认为,随着优势农产品供应链不断完善,农业产业集群逐渐形成,吸引越来越多的相关企业在贫困地区集聚,可以为农户提供更多的非农就业岗位,有利于实现其脱贫致富( 王缉慈,2010)
第六类,政府对优势产品生产的直接支持 贫困地区打造优势农产品供应链离不开政府的支持,从农户的视角来看,政府通过补贴等直接扶持的方式激励和引导农户发展优势农产品,有助于他们加快实现脱贫致富( 王艳荣等,2011)
三贫困地区的案例分析及数据说明
(一)定西打造马铃薯供应链案例
定西市是中国最典型的贫困地区之一,位于甘肃省中部,地形沟壑纵横,土地坡度大; 气候干燥少雨,旱灾频发; 植被稀疏,水土流失严重,不利于粮食作物生产; 地理位置偏僻,信息传递滞后,市场闭塞 长久以来,定西市广大农民只能以种植小麦勉强维持生计 进入21世纪,定西市政府根据自然资源条件调整种植结构,把马铃薯作为优势农产品,引导农民改种马铃薯 然而由于市场容量的限制,随着马铃薯产量的快速增加,定西马铃薯卖难问题也接踵而至 为突破市场瓶颈,定西市政府采取较为全面的政策措施,构建起有效的现代马铃薯供应链 ( 1) 在种植方面,政府通过良种补贴农机补贴带头示范制定保护价等方式,引导农户扩大马铃薯种植面积; ( 2) 在组织方面,扶持农民专业合作社等产业组织,联合小农户,统一购进优质种薯,统一技术服务,建立稳定的销售渠道,打破外地批发商的价格垄断; ( 3) 在贮藏方面,鼓励广大农户及运销商建设马铃薯窖,据该市农业局统计,到2010年全市共建成贮藏窖的贮藏能力达300万吨,相当于马铃薯年产量的60%左右; ( 4) 在市场方面,扶持马铃薯三级批发市场体系建设,据课题组调查,至2010年已经建成市县级大型市场6家,乡镇级中小型市场50多家,乡村收购点2100多家,为农户销售马铃薯提供多种渠道; ( 5) 在种业方面,政府高度重视种薯培育,从20世纪90年代中期开始,就引进了脱毒种薯扩繁体系,并长期推广优质种薯; ( 6) 在加工业方面,政府把马铃薯加工业作为地方产业发展的主攻方向,努力提升马铃薯附加值,据该市商贸局统计,到2010年全市加工企业达到440家,产品有粗淀粉变性淀粉等十多个种类; ( 7) 从整个马铃薯产业链来看,政府在土地规划项目申报信贷等方面制定相应的优惠政策,吸引了与马铃薯供应链相关的企业在定西集聚,逐渐形成了马铃薯产业集群,其中包括种业种植业加工业物流业批发业贮藏业餐饮服务业包装业等类型企业集群
在积极政策措施推动下,定西市优势农产品供应链构建起来,并使广大小农户都参与进来 而本文深入探讨的问题是,优势农产品供应链的构建是否对农户产生减贫效应,减贫效应的影响因素有哪些? 定西地区打造优势农产品供应链对其他贫困地区有何政策启示? 为此,本文利用来自定西的农户调查数据,构建计量经济学模型,实证分析优势农产品供应链对贫困地区农户脱贫的作用
#p#副标题#e# (二)来自定西的农户调查数据
2010年7月,中国农业科学院农业经济与发展研究所组织14名研究生对定西地区的马铃薯供应链减贫效应问题展开入户问卷调查 调查样本采用逐层随机抽样的方式选取 首先,从定西市7个县区中随机抽取2个: 安定区和渭源县 第二步,在这2个县区中,分别随机抽取2个乡镇: 安定区的巉口镇和青岚山乡,渭源县的北寨镇和大安乡 第三步,在所抽取的4个乡镇中,每个乡镇随机抽取2个村庄,共得到8个样本村庄: 巉口镇的龙潭村和三十里堡,青岚山乡的大坪村和花岔村,北寨镇的前进村和小寨村,以及大安乡的大石岔村和红堡子村 最后,从每个样本村庄中随机抽取40个农户,从而共得到320个样本农户 在这些样本中,几乎家家户户都种植马铃薯,而且都进入了马铃薯供应链当中,但是各农户的参与方式和参与程度不同,经济状况也存在着较大差异 以2009年国家贫困线1196元为标准,把样本农户分为两组: 人均纯收入高于标准的农户纳入脱贫组,而低于标准的纳入贫困组( 见表1)

四模型构建与实证分析
(一)计量模型设定
根据理论分析框架,本文采用Probit 模型对贫困地区构建优势农产品供应链的减贫效应进行计量分析 Probit 模型可以从一个满足经典线性模型假定的潜变量模型推导出来( 林少宫等,2003) , 其一般形式如下:
Yi*= 0 +Xi i +ui; Yi =1 [Y*i >0] (1)
![]()
其中,Y*i 为由( 1) 式决定的观测不到的变量或潜变量,Y是实际观察到的二值选择变量,Xi 为影响样本行为选择的因素,i 为相应的系数,随机误差项ui 服从标准正态分布 从上式可知,若Y*i >0时,Yi =1; 若Y*i 0时,Yi =0 由此可以推出Yi =1 的概率表达式:

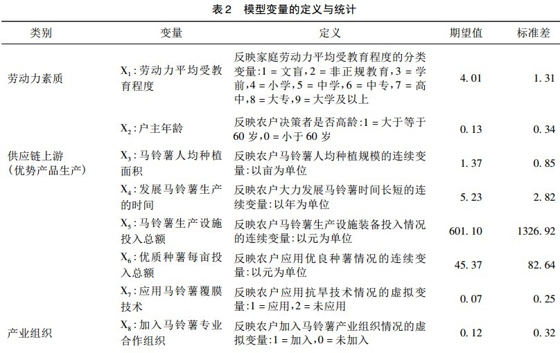
模型中因变量( Y) 是农户是否脱贫,以2009年国家贫困线人均纯收入1196元为标准,高于这个标准的农户则判断为脱贫,赋值为1; 未达到此标准的判断为未脱贫,赋值为0 再按照前面的理论分析框架,根据重要性可得性准确性独立性等原则选取自变量 自变量X1 ~X14具体描述定义及数据统计如表2所示 需要说明的是: ( 1) 劳动力素质类变量中,户主是指家庭农业的第一生产者和决策者,故选用户主年龄( X2) 这一变量来代表家庭主要劳动力年龄; ( 2) 优势产品生产类变量中,分别从生产规模发展时间设施投入良种投入和技术应用五个重要方面来测定农户发展优势农产品的情况,其中覆膜技术是定西地区最主要的抗旱技术,故选用马铃薯覆膜技术( X7) 这一变量来代表关键技术应用; ( 3) 供应链垂直整合类变量,考察的是农户与中下游的贮藏加工物流销售等重要环节的衔接程度,可以分别通过马铃薯贮藏能力( X9) 专门生产加工用薯( X10) 马铃薯运输车辆总价值( X11) 和马铃薯直接销售范围( X12) 来直接测量得到; ( 4) 政府直接扶持类变量,主要反映政府对农户生产优势农产品直接激励的程度,在定西政府主要通过补贴的方式直接支持农户发展马铃薯生产,故选取政府对马铃薯产业补贴额( X14) 来测定政府的扶持程度 至于政府在合作社市场种业加工业等方面的支持政策,由于这些政策对农户生产起到间接作用,难以从农户的视角准确测量,而且有的政策已在其他变量中得到体现,因此没有选取政府间接扶持类变量


#p#副标题#e# (二)结果与讨论
本文应用Stata10.0软件,对定西地区320个农户样本数据进行了Probit 回归处理,模型回归结果如表3所示 结果中,似然比统计值为-110.7180,卡方值为112.21,且在1%水平上显着,表示模型总体拟合效果较好
1. 劳动力素质方面 变量劳动力平均受教育程度( X1) 对实现农户脱贫在5%水平上具有显着的正向影响,这可解释为农户受教育水平越高,其市场意识越强,对优势农产品供应链认识程度越高,其脱贫的可能性越大 而变量户主年龄( X2) 并未通过显着性检验,无法解释农户决策者的年龄对农户脱贫的影响
2. 供应链上游方面 马铃薯人均种植面积( X3) 和发展马铃薯生产的时间( X4) 在1%水平上均对农户脱贫具有显着的正向影响,表明农户种植优势农产品规模越大,发展时间越长,其脱贫的可能性越大 马铃薯生产设施装备投入总额( X5) 在5%水平上具有显着性正向影响,可解释为农户通过改造农业生产设施和改进生产装备,为发展优势农产品创造良好条件,有利于农户实现脱贫 而反映现代农业科技应用的两个变量优质种薯每亩投入总额( X6) 和应用马铃薯覆膜技术( X7) , 均没有通过显着性检验,难以解释它们对农户脱贫的影响 根据定西的调研情况,笔者认为可能的原因在于农户掌握现代农业技术的程度普遍不高,造成现代农业科技的应用对于优势农产品增加产量提高品质的作用不明显,这一问题还有待进一步分析 总之,在供应链上游,引导农户较早地扩大马铃薯生产规模,加大马铃薯生产设施装备投入力度产生了显着的减贫效应。对农户脱贫具有显着的正向影响,表明农户种植优势农产品规模越大,发展时间越长,其脱贫的可能性越大 马铃薯生产设施装备投入总额( X5) 在5%水平上具有显着性正向影响,可解释为农户通过改造农业生产设施和改进生产装备,为发展优势农产品创造良好条件,有利于农户实现脱贫 而反映现代农业科技应用的两个变量优质种薯每亩投入总额( X6) 和应用马铃薯覆膜技术( X7) , 均没有通过显着性检验,难以解释它们对农户脱贫的影响 根据定西的调研情况,笔者认为可能的原因在于农户掌握现代农业技术的程度普遍不高,造成现代农业科技的应用对于优势农产品增加产量提高品质的作用不明显,这一问题还有待进一步分析 总之,在供应链上游,引导农户较早地扩大马铃薯生产规模,加大马铃薯生产设施装备投入力度产生了显着的减贫效应


3. 供应链中下游方面 马铃薯贮藏能力( X9) 在1%水平上对农户脱贫具有显着的正向影响,说明农户自建马铃薯窖的贮藏能力越大,应对农产品价格季节性波动的能力越强,农产品保值的作用越大,则农户实现脱贫的可能性越大 生产专用薯( X10) 并未通过显着性检验,难以说明其减贫效应笔者认为可能的原因在于农户生产的加工用薯等专用薯价格普遍偏低,难以使农户分享到加工产品的高附加值 而反映农户参与优势农产品供应链上销售和运输环节的两个变量马铃薯直接销售范围( X11) 和马铃薯运输车辆总价值( X12) 都未通过显着性检验,无法解释它们的减贫效应,这与理论预期有偏差 笔者认为可能的原因在于,由马铃薯协会会员建立的收购网点遍布到各个乡村,而且收购价格比较公平,农民可以直接在地头或者就近销售,没有必要自己运输农产品到县区级市场市级市场甚至省外市场,但这一问题还有待进一步研究 总之,在供应链中下游,鼓励农户直接参与到贮藏环节提高其抵御市场风险能力,产生了显着的减贫效应
4. 产业组织方面 加入马铃薯专业合作组织( X8) 在10%水平上对农户脱贫具有显着的正向影响,说明在贫困地区扶持优势农产品专业合作社等产业组织,并积极引导农户加入其中,有效地衔接供应链上下游,有助于农户实现脱贫致富,这与前面的理论分析完全相一致
5. 相关非农工作方面 参加供应链提供的非农工作( X13) 在1%水平上对农户脱贫具有显着的正向影响,表明农户获得优势农产品供应链提供的相关非农工作能有效地促进其脱贫致富,这也与前面的理论分析完全相一致
6. 政府直接扶持方面 政府对马铃薯产业补贴额( X14) 并没有通过显着性检验,这与理论预期不一致 根据调查,320个样本农户总共获得与马铃薯有关的补贴款仅1.52万元/年,户均47.5元,而且扶持的范围只局限于马铃薯的良种购买和农机补贴 更多的财政资源主要用于打造和优化马铃薯产业链上的种薯培育生产加工大型仓储设施等企业组织,直接用于对贫困农户的补贴不多 因此,该变量没有对农户脱贫产生显着影响
五结论与政策建议
本文以甘肃省定西市为例,对贫困地区构建优势农产品供应链的减贫效应进行理论探讨和实证分析,得出以下主要结论: 贫困地区构建优势农产品供应链对农户脱贫具有积极的作用 ( 1) 在供应链上游,引导农户较早地扩大优势农产品生产规模,加大相关生产设施装备的投入力度,有利于农户实现脱贫; ( 2) 在供应链中下游,鼓励农户直接参与到使农产品保值的环节中去,有利于降低农产品市场风险,产生显着的减贫效应; ( 3) 在产业组织方面,合作社在贫困地区打造优势农产品供应链当中扮演重要角色,引导农户加入特色产品专业合作社,有助于他们实现脱贫; ( 4) 优势农产品供应链的发展为本地区广大农户创造了农外就业机会,产生了显着的减贫效应; ( 5) 农民受教育程度对脱贫也有显着的正向影响,农民受教育程度越高,则对优势农产品供应链认识水平越高,其脱贫的可能性就越大
本文提出以下政策建议: ( 1) 贫困地区政府应发挥先导作用,正确识别和挖掘本地区潜藏的资源优势,并根据比较优势确定最适合当地条件的特色优势农产品; ( 2) 通过补贴贷款带头示范科技培训等方式,引导农户尽早地调整种植结构,扩大优势农产品生产规模,加大对相关生产设施装备的投入力度,为优势农产品供应链的发展创造良好的生产条件; ( 3) 加快农产品重要流通设施建设,完善贫困地区优势农产品市场流通体系建设,支持农户直接参与到供应链中下游的重要环节,实现优势农产品的保值增效; ( 4) 大力培育和扶持特色农产品专业合作组织,提高贫困地区农户的组织化程度,增强其参与市场竞争的能力; ( 5) 鼓励优势农产品相关企业在产地集聚,促进优势农业产业集群形成,为农户提供更多的非农就业岗位,加快农户脱贫致富; ( 6) 继续加大对贫困地区基础教育投入力度,提高农村劳动力的文化水平 鼓励相关部门及企业加强对生产优势农产品农户的技术指导,提高农户应用现代农业技术的能力
-
“中国农村改革40年:农民合作社发展的理论与实践”学术研讨会暨第六届“中国合作经济中青年学者工作坊”在杭州顺利召开08-23
-
中心主任徐旭初教授带队赴山东调研07-27
-
值得推荐阅读的农民合作社研究论著(2007-2016)07-23
-
2017年值得推荐阅读的农民合作社研究论著07-23
-
“中国农村改革40年:农民合作社发展的理论与实践”学术研讨会暨第六届“中国合作经济中青年学者工作坊”会议通知【更新】04-03
-
中国农民合作组织研究中心主任徐旭初教授带队赴晋调研08-06
-
第五届“中国合作社经济中青年学者工作坊”在山东泰安顺利召开07-27
-
第五届“中国合作经济中青年学者工作坊”会议通知07-08
-
中心主办“合作社法律修订专题研讨会”在陕西顺利召开11-30
-
中心主办“合作社法律修订专题研讨会”在陕西顺利召开11-30
-
2015年最值得推荐阅读的中国农民合作社研究论著07-27
-
徐旭初教授为苏州市农民专业合作社辅导员培训班授课07-08
-
黄祖辉教授等撰写的决策报告获中央领导重要批示07-02
-
黄祖辉教授做客宿州大讲堂 阐述创新型农业现代化先行区发展路径06-20
-
浙江大学中国农民合作组织研究中心(CCFC)设立浙江分中心06-20
-
农民专业合作社申办流程及相关材料08-05
-
徐旭初:烟农专业合作社发展的若干问题02-01
-
马文杰:农民合作社解析12-09
-
沈卫彬:农业合作社生产标准控制与质量分级12-17
-
国际合作社联盟:“合作社十年(2011-2020)蓝图”计划草案[英文]11-05
-
美国农业部:合作社是什么?以及成员、理事、经理和雇员的角色10-12
-
Baqui Khalily: Capacity Building for Cooperatives08-22
-
农业综合开发办公室:农业综合开发产业化经营项目可行性研究报告编写参考大纲08-09
-
王景新:中国乡村新型合作经济组织——趋势、问题与政策07-28
-
范金旺:农民专业合作社经营管理07-20
-
Gall & Schroder: Agricultural Producer Cooperatives as Strategic Alliances07-12
-
霍学喜:农民专业合作社功能及服务模式06-22
-
农业部:首批6663家农民专业合作社示范社联系方式06-12
-
王征兵:农民专业合作社发展思路与对策06-03

